对于直接起动的电动机,接触器需要接通电动机的启动电流,启动电流一般为电动机额定电流4.8~8倍,电机停止时接触器分断电动机额定电流(图1),所以在GB/T14048.4标准中,对于直接控制鼠笼式电机启停的工况定义为AC-3使用类别,接触器的选型至少按AC-3额定电流考虑。

图1 电动机直接启动电流变化
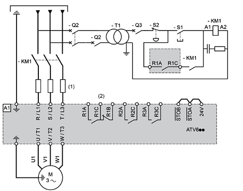
如果接触器不直接控制电动机启停,如软启动回路(图2),旁路接触器在电机起动完毕以后才吸合转入工频运行,这种情况下,接触器主触头只是接通电动机额定电流。
电动机停机时,接触器回路先切换到软启动回路,由软启动器实现“软停车”。接触器在整个过程中接通、分断的都是1倍电动机的额定电流,所以说软启动旁路接触器的选型可以按AC-1额定电流考虑。

图2 软启动器旁路接触器
对于变频器进线端的接触器,是否存在同样的工况呢?
变频器前端的接触器在功能上是用作“电气隔离(Galvanlic isolation)”。在变频器工作之前,接触器先吸合,给变频器直流母线供电,此时接触器主触头接通的充电电流,比回路额定电流小很多,几乎相当于无载接通。
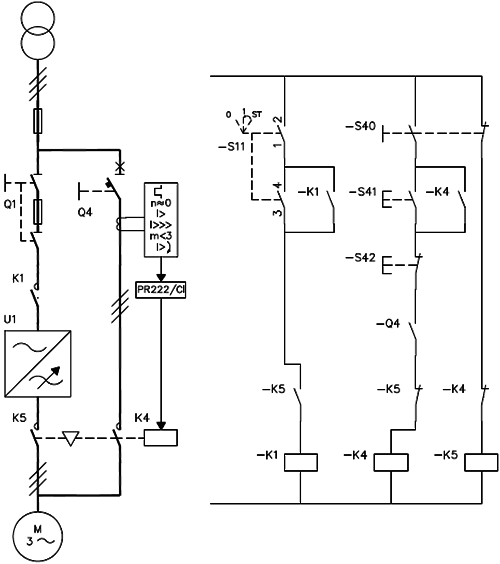
变频器回路电动机停机时,变频器先停止工作,然后进线接触器再断开,此时接触器相当于无载断开(图3)。

图3 变频器回路电气图
在GB/T14048.4标准中,使用类别AC-1对应的通断能力测试用于考核接触器主触头的灭弧能力,需要接通和分断1.5倍AC-1额定电流(见图4),检验主触头的灭弧系统设计是否满足要求。

图4 使用类别AC-1接通和分断能力测试
对于使用类别AC-1下的电寿命测试,主要是考核主触头银点的耐烧蚀的持久能力,通俗的讲是检验主触头银点的厚度够不够,电寿命测试时需要接通和分断1倍的AC-1额定电流(见图5),测试上百万次。

图5 使用类别AC-1电寿命测试
所以,在西门子技术文件《Industrial Controls System Manual》中,对于变频器前端的进线接触器K1(图7),也推荐采用AC-1使用类别选型(图6)。

图6 变频器回路接触器位置

图7 西门子技术文件进线接触器选型
对于变频器出线端接触器K5和旁路接触器K4,西门子也给了三种选型的建议:
1、变频器出线端接触器,如果确定其功能与进线接触器一样,只是作为“电气隔离(Galvanlic isolation)”,那么选型原则也按AC-1使用类别;
2、变频器出线端接触器,如果确定其需要在正常工作条件或过载条件下接通、分断,那么选型原则按AC-3/AC-3e使用类别;
3、变频器旁路接触器,变频器主要用于电动机起动和停止,正常工作由接触器控制电动机(变频启动-工频运行),此时接触器选型原则按AC-3/AC-3e使用类别。
相关阅读
◆充电桩的接触器如何选型
◆怎样为电动机选择合适的断路器和接触器
◆IE3和IE4高效电机对接触器和断路器选型的影响
