开关电源正常工作的前提是直流母线电压达到了一定值,若连直流母线都没有电压,或电压不够,其他又怎么能正常工作哪?
变频器的整流部分,现在基本采用半控整流或全控整流,变频器一经上电,整流回路是不工作的,也就是晶闸管不进行触发,而是由预充电回路向直流母线充压,待直流母线电压达到一定后,开关电源开始工作,其他部分才开始进入工作状态。当然,这个过程是非常短的!反之,若预充电回路都没有接通或非正常工作,开关电源自然也不会工作,变频器面板黑屏也就不足为奇了。
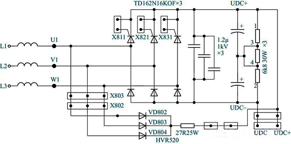
有一台ACS800的变频器就遇到过这种情况。变频器上电,变频器面板黑屏,也接受不到任何操作信号。主电路部分如下图:

取三相电源,经VD802、803、804整流,电阻限流,接入DC+,为电容充电,结果发现,预充电电路根本不通,没办法完成对电容的充电,变频器自然无法工作。回路检测,发现限流电阻断路,也不知道啥时候烧坏的!更换电阻完毕后,恢复正常。
采用预充电属于大众之选。

也是取三相电源经VD102、103、104整流,给开关电源提供暂时电源。前面的一连串电阻则是电压采样电路,给晶闸管控制电路提供电压采样信号的。
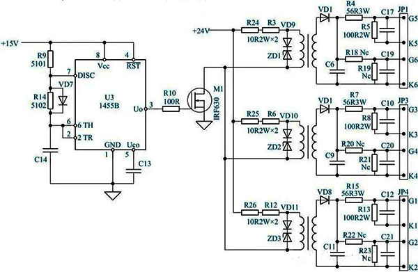
关于隔离,文章《变频器晶闸管触发电路的检测排查》提到了两点,一是光耦隔离,再一种是电磁隔离。在晶闸管驱动电路中,电磁隔离也作为一只独立的存在,因为采用脉冲变压器进行电磁隔离时,晶闸管侧不用另加电源。如下图:

采用电磁隔离,晶闸管触发属于典型的开通式控制,U3的3脚产生矩形波,经M1放大,驱动3个脉冲变压器,整流后由JP1等端子将脉冲输送至主电路晶闸管的控制端。在测量触发信号时,可直接在任一脉冲端子G、K两端测试脉冲波形或电压,电压采用直流电压挡测量。
关于变频器晶闸管驱动电路,还有其他实现方式。当然,变频器晶闸管触发还需要满足一定条件,因为,晶闸管一旦工作,变频器整流就开始工作,进入正常待机状态。
作者:电气星辰
