硫磺装置制硫炉点火枪控制方案

2024/1/29 0:08:43 人评论 次浏览 分类:技术方案  文章地址://www.fkswng.com/tech/5347.html

某企业硫磺装置选用克劳斯硫回收工艺包,克劳斯硫回收技术是从酸性气体中回收硫磺的主流工艺。硫磺装置制硫炉相对常减压、加氢、重整、焦化常规炼油装置物料加热炉有以下特点:贫氧燃烧、正压炉(25kPaG~80kPaG)、高温炉(1200℃-1500℃)。贫氧燃烧要求制硫炉在点火前合理调整好进入点火枪内的瓦斯和空气流量配比,高温和正压工况要求点火故障率尽可能低。若点火失败,拆修点火枪的安全风险较大,苛刻的工艺条件要求制硫炉的点火顺序控制程序和联锁保护逻辑较多。

自动点火控制盘内配置一套点火枪火焰检测模块,能够实时检测点火枪头火焰信号。若火焰信号消失,点火控制盘向SIS系统发出联锁信号,触发点火系统联锁,关闭点火瓦斯和配风系统切断阀。同时,点火枪在正常生产时作为制硫炉长明灯使用(点火器火嘴火焰一直点燃)。


1、点火枪功能结构介绍

点火控制系统由现场①点火控制箱和⑯点火枪组成,④点火变压器、⑥火焰检测模块和⑦点火控制继电器都被安装在点火控制箱内。

点火系统结构图
图1 点火系统结构图


点火控制系统是一个点火和电离结合的系统,开工启动点火按钮时,点火变压器先让点火枪芯与外壳之间产生5000V电压,进而在点火枪末端发生电打火,同时点火控制继电器向SIS系统发出启动点火信号,SIS系统接收到点火信号后打开点火瓦斯和配风系统隔断阀,点火配风直接进入点火枪芯与外壳之间的空腔内,点火枪外壳设计为双层空腔夹层结构形式,点火瓦斯先进入外壳的双层空腔夹层内,最终在点火枪末端释放出来,与点火配风汇合,在电打火作用下点燃点火枪。


当点火时间到后,点火控制箱内的火焰检测模块让点火枪芯与外壳之间产生220V电压,此时点火枪处于电离状态。此时若点火枪正常着火,点火枪末端的点火枪芯与外壳之间以火焰为媒介产生电离信号,火焰检测模块检测到电离信号后向SIS系统反馈点火枪火检正常信号。若点火失败,点火枪末端的点火枪芯与外壳之间由于没有火焰无法产生电离信号,火焰检测模块无法向SIS系统反馈点火枪火检信号,SIS系统触发点火枪系统联锁,关闭点火瓦斯和配风系统隔断阀。


电离系统机理:一个燃烧区存在相当数量的自由电子,当接上交流电源的两个不同尺寸的电极放到火焰中,一股均匀的直流电流会流过两极之间,火焰检测模块只对由不同尺寸电极产生的直流电流起作用,通过检测直流电流强度(通常超过3μA)来判断点火枪是否点火成功。

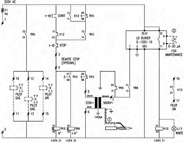
点火控制箱的接线图如图2所示。

点火控制箱接线图
图2 点火控制箱接线图

点火控制过程如下:当启动按钮(START)被按下,TR5(点火继电器)线圈(A1/A2)上电,常开触点(13/14)闭合,TR5自锁,常开触点(10/11)闭合向硫磺SIS系统发出启动点火指令,SIS系统接收到点火指令后将点火枪瓦斯切断阀和空气切断阀打开,吹扫放空阀关闭,同时启动15s点火计时系统,15s内需接收到点火枪火检信号,否则启动点火枪联锁,重新关闭点火枪瓦斯切断阀和空气切断阀,打开吹扫放空阀。

由于TR5的常开触点(57/58)和常闭触点(65/66)带延时动作功能,默认设置的延时时间为8s,即TR5线圈上电后延时8s常开触点(57/58)和常闭触点(65/66)动作,在8s内点火枪火嘴瓦斯气和压缩空气的电磁阀会打开,点火变压器被激活将220VAC转换为5000VAC实现点火枪电打火。

8s后,TR5带延时功能的常开触点(57/58)和常闭触点(65/66)动作,即常开触点(57/58)闭合,常闭触点(65/66)断开,点火变压器断电,并激活TR6(电离继电器)线圈(A1/A2),TR6触点(21/22)断开,触点(13/14)闭合,将点火变压器的二级线圈从点火模式切换到电离检测模式。


TR6常闭触点(65/66)带延时动作功能,默认设置的延时时间为1.5s,即TR6线圈上电后延时1.5s常闭触点(65/66)断开,在1.5s内,若火焰检测模块D-1055-10检测到电离信号,其11/12触点闭合,K12继电器线圈(A1/A2)带电,K12常开触点(13/14)闭合,让TR5保持自锁状态,K12常开触点(33/34)闭合,向SIS系统反馈点火枪火焰着火信号。若火焰检测模块D-1055-10没检测到电离信号,K12继电器线圈不能上电,K12常开触点(13/14)和(33/34)断开,TR5线圈失电,SIS系统触发点火枪联锁关闭点火枪瓦斯气和压缩空气切断阀。

点火枪末端照片
图3 点火枪末端照片


2、点火失败常见的工艺技术原因

①由于点火枪在正常生产时通常作为长明灯使用,硫磺制硫炉炉膛温度长期保持在1300℃左右,炉膛内部为高浓度酸性气(主要成分是H2S和SO2),点火枪选用耐高温的2520不锈钢材料,但从实际使用效果来看,在装置经历一个生产周期(3~4年)后,点火枪末端呈现锯齿状损坏脱落现象(见图3),同时高温以及酸性气工况易损坏点火枪芯与外壳之间的陶瓷绝缘支撑,导致点火枪芯和外壳绝缘偏低无法打火。

②点火瓦斯和配风系统管道内的杂质较多,通常为铁锈和灰尘,容易堵塞瓦斯、配风自力阀或者点火枪外壳夹层,点火瓦斯和配风的压力不足导致点火失败。


③点火瓦斯和配风压力配比调整不当,点火瓦斯和配风装配图如图4所示。

点火瓦斯和配风图
图4 点火瓦斯和配风图
注:PICV-压力指示控制阀;PI-压力指示;RO-限流孔板;SOV-电磁阀;XA-电离信号(点火器火嘴火焰点燃)。


点火枪厂家推荐的点火瓦斯和配风压力见表1。
表1  点火瓦斯和配风压力参数




由于系统瓦斯成分时常变化,根据维护经验,按照厂家推荐的点火瓦斯和配风压力通常不能正常点火,瓦斯和配风进入点火枪的压力都需设在1.0bar(100kPa)左右。


点火瓦斯气组分含量波动,正常工况时系统瓦斯气中C1含量约40%(体积比),C2含量约20%(体积比),H2含量约39%(体积比),其他介质1%,点火前工艺人员一般只采样分析瓦斯气内O2含量<0.5%(体积比)。由于瓦斯气内可燃气组分变化较大,尤其是装置开工初期,系统瓦斯气量不够时工艺人员时常将液化气气化后补充到瓦斯管网里,同时装置开工初期向瓦斯系统管网并气时可能将大量N2带入到全厂瓦斯管网系统里,瓦斯气组分的大幅波动将影响点火枪的稳定工作。在实际生产中就发生过在点火枪已经正常着火后,由于瓦斯组分波动大导致重新熄灭的现象,故在点火前需要在点火枪瓦斯线上外接软管将瓦斯引出燃烧置换一段时间后再点火,同时需要根据不同的瓦斯组分调整相应的点火配风压力。



3、点火枪常见故障和处理建议
①点火枪芯与点火枪筒绝缘不好
点火枪芯与点火枪筒壁之间的电阻要求在6MΩ以上,同时要求点火枪外壳牢固接地。点火枪芯与点火枪壳之间使用陶瓷绝缘支撑环,让点火枪芯和筒壁之间保持合适距离,便于高压放电。由于陶瓷绝缘支撑环在高温下容易老化碎裂,导致绝缘不够,无法打火,故点火前需检查点火枪芯和外壳的绝缘和陶瓷绝缘支撑环的安装情况。

②点火枪管路堵塞,瓦斯气和压缩空气流量比不合适

点火前需要多次吹扫清理点火瓦斯气、配风系统管线和点火枪本体,同时拆清瓦斯和空气过滤器。点火枪内瓦斯和空气的体积比通常在1:10左右时容易点着火,按照维护经验点火前在保持瓦斯和空气系统压力稳定的前提下调整瓦斯自力阀后压力为0.1MPA(G)左右,空气自力阀后压力为0.12MPA(G)左右,同时确认现场瓦斯和空气软管及接头无外漏,瓦斯系统内的C3/C4组分含量偏高可适当提高配风压力。

③点火系统设备老化

历年硫磺装置停工检修时均发现点火枪枪头外壁出现锯齿状老化脱落,陶瓷绝缘支撑环碎裂,点火枪芯弯曲现象。同时发现由于装置正常生产期间TR5(点火继电器)线圈长期带电,在停工后其常开触点(10/11)在线圈失电时依然保持闭合状态,导致硫磺装置开工顺控程序无法执行的故障。在确定点火设备老化性能下降的情况下,一方面需要更换点火枪和TR5(点火继电器)、TR6(电离继电器)等配件,另一方面可适当调整TR5(点火继电器)和TR6(电离继电器)的延时时间,将TR5的延时时间调整至10s,目的是将点火变压器的放电打火时间由8s延长为10s,将TR6的延时时间调整至5s的效果是将火焰检测模块D-1055-10检测电离信号的时间由1.5s延长为5s,有利于提高点火成功率。

4、结

硫磺装置点火系统采用自动点火程序,与SIS顺控逻辑完美融合,投用效果良好,能够有效地防止人为误操作现象的发生,提高了装置的安全性,降低了操作人员的劳动强度,仪表维护人员熟悉点火控制过程就能保障点火系统长周期稳定运行。

作者:王福兵(中海油惠州石化有限公司)

共有访客发表了评论 网友评论

  客户姓名:
邮箱或QQ:
验证码: 看不清楚?
Baidu
点点taptap手机网址