艾默生质量流量计“瞪眼法” 秒确认工作状态

2023/12/22 2:24:17 人评论 次浏览 分类:流量测量  文章地址://www.fkswng.com/tech/5278.html

“瞪眼法”是一种流传于学界的解题方法,它最神奇的地方在于能够在短时间内加强我们的注意力,特别是在解决困难问题需要集中注意力的时候此法尤为适用。

艾默生旗下高准质量流量计的核心处理器都有一个LED状态灯用于指示工作状态,接下来将分别介绍标准型核心处理器(Standard CoreProcessor,Type 700)和增强型核心处理器(Enhanced CoreProcessor,Model 800)的LED状态。


Type 700标准型核心处理器

Type 700标准型核心处理器

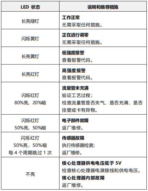
Type 700标准型核心处理器LED状态

Model 800增强型核心处理器

Model 800增强型核心处理器

Model 800增强型核心处理器LED状态

共有访客发表了评论 网友评论

  客户姓名:
邮箱或QQ:
验证码: 看不清楚?
Baidu
点点taptap手机网址