变频器输出电压的波形是正弦波不?那肯定不是,变频器输出电压的波形是一系列的脉冲波,但这一些列的脉冲波接入电机,所产生的电流波形却像极了正弦波,可以说,与接入正弦波电压所产生的效果几乎是一样的。
其实,这就确定了变频的意义,不但频率可以改变,达到改变电机转速的目的,而且还可以让电机正常的工作,这无不集结了人类的聪明与智慧。
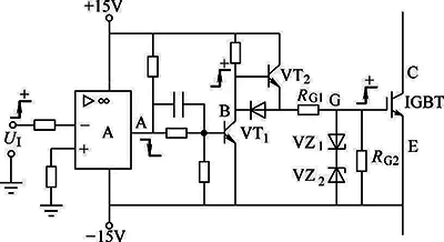
脉冲波是如何产生的哪?毫无疑问,是由三相六只IGBT交替开通、关断所产生的。那么,六只IGBT又是如何实现交替导通、截止的哪?那肯定是由IGBT的驱动电路来完成的。那么,六只IGBT的驱动电路是受谁控制的哪?那肯定是由主控电路(CPU)控制的!CPU要根据用户给定的频率信号和控制方式,实时地计算,进行正弦脉宽调制(SPWM)。
那么,SPWM又是如何调制的哪?所谓正弦脉宽调制,就是脉宽与占空比按正弦规律变化,脉宽就是脉冲时间的长短,可以是正脉冲,也可以是负脉冲,而占空比就是脉宽与周期的比值,是在一个周期内脉宽所占周期的百分比。在下图中,就是tp与tc的比值。

要进行正弦脉宽调制的关键是如何确定上升沿与下降沿的精准时刻。
变频器在进行正弦脉宽调制时,各脉冲的上升沿与下降沿时刻是由正弦波和等边三角波的交点来决定的。如下图:

这是在半个周期内的调制出来的波形。等边三角波是由三角波发生器产生的,它就是变频器的基波,它的频率就是基波频率。载波的振幅值决定了脉冲的高度,载波频率则决定了每半个周期内脉冲的个数。
正弦波是调制波,由正弦波发生器产生,它的频率就是变频器的给定频率,幅值由压频比(V/F)及给定频率确定。
由以上可知,正弦脉宽调制的脉冲序列是调制波(正弦波)调制载波(三角波)的结果。而CPU的工作就是实时计算出各脉冲的上升沿和下降沿精准时刻。
到这应该会有“柳暗花明又一村”的感觉,CPU输出的,只是高低电平的事,而这个高低电平就决定了IGBT的开通与关断,IGBT的开通与关断则成就了变频器输出等同于按正弦规律变化的脉冲波。

同一桥臂的上、下两个IGBT总是交替导通的,上半桥导通,则下半桥截止,反之亦然。而同一相所产生的脉冲序列就作为IGBT开通、关断的控制信号,上半桥,正脉冲导通,负脉冲截止,下半桥,负脉冲导通,正脉冲截止。
作者:电气星辰
