这30个电工实用电路属于电工基础知识,仪表工也有必要了解和掌握,结合电工实用电路大家可以了解电气元件结构、特性、动作原理及基本控制电路,可迅速提高电工电路识图能力。建议大家收藏备用!
1、三相异步电动机正反转控制电路

2、双重互锁控制电路

3、三相电动机行程控制电路

在本站有文章《多图详解电动机制动电路》详细介绍该电路的原理,有兴趣可以去看看。
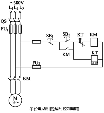
4、三相异步电动机的时间控制电路(延时控制电路)

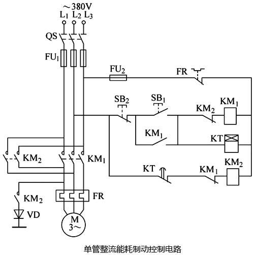
5、三相异步电动机的制动控制电路(电磁抱闸制动电路、反接制动控制电路、能耗制动控制电路)



6、并联型直流稳压电源电路

7、串联型直流稳压电源电路


8、三端可调式直流稳压电源电路

9、正、负直流稳压电源电路

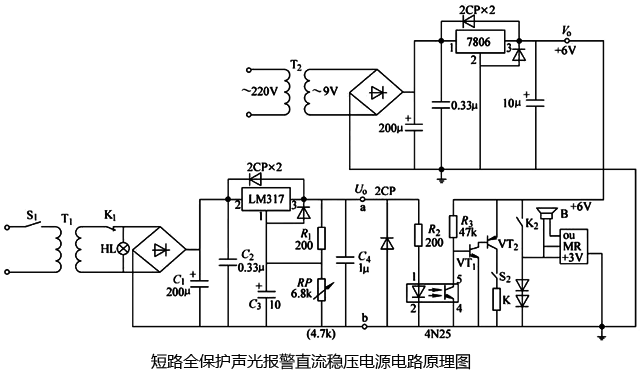
10、短路全保护声光报警直流稳压电源电路

11、电流测量电路(测量交流大电流)

12、电压测量电路(测量交流高电压)

13、单相有功电能表测量电路


14、三相有功电能表直入式接线图

15、信号发生器电路原理图

16、C620型车床电气控制电路

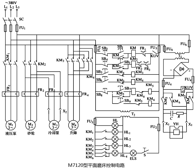
17、M7120型平面磨床控制电路

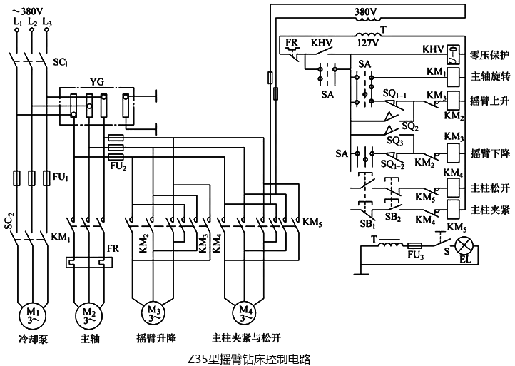
18、Z35型摇臂钻床控制电路

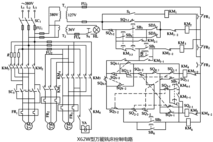
19、X62W型万能铣床控制电路

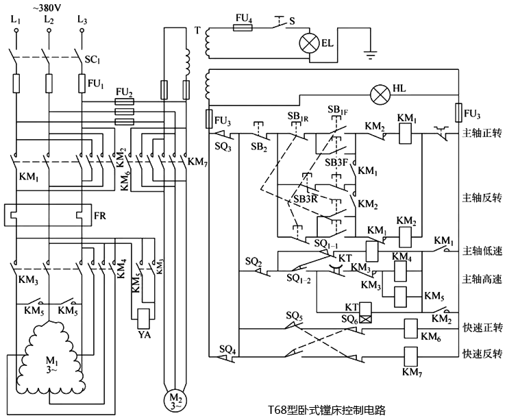
20、T68型卧式镗床控制电路

21、电力传输过程示意图

22、某企业变配电一次电路图

23、BSL型低压配电屏接线原理图

24、单相电源三相交流电动机无级调速电路

25、超声波遥控电动机调速电路

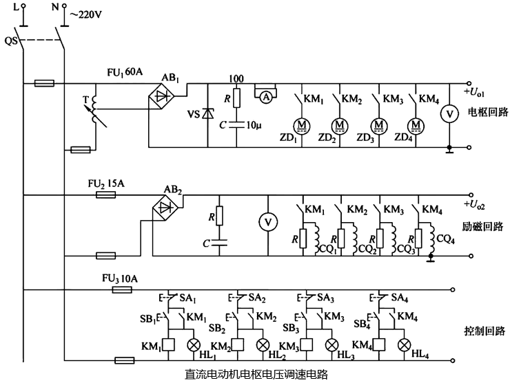
26、直流电动机电枢电压调速电路

27、定时调光微光控制照明节电电路

28、气体烟雾检测报警器电路图

29、湿度测量报警器电路图

30、传输自动线堵料监视电路

推荐阅读
电气二次回路图类型及阅读方法
电工必读的30个高压电气二次回路图
