智能温度传感器是在半导体集成温度传感器的基础上发展起来的。其主要优点是采用数字化技术,能以数字形式直接输出被测温度;能够远程传输数据;用户可设定温度上、下限,有越限自动报警功能;自带总线接口,适配各种微处理器和单片机,便于开发具有一定智能功能的温度测控系统。其中,DS1820就是典型的智能温度传感器。

DS1820基本特性
DS1820是美国生产的可组网数字式温度传感器。全部传感元件及转换电路集成在形如一只三极管的集成电路内。因体积小、转换快、分辨率高、数字量传输等,使其在多点测温、智能温度检测系统中应用。与其他温度传感器相比,DS1820具有以下特点:
①独特的单线接口方式,DS8120在与微处理器连接时仅需要一条口线即可实现双向通信。
②DS1820支持多点组网功能,一条总线上可以挂多片DS1820,最多可达248只。
③DS1820在使用中不需要任何外围元件。
④测温范围为-55~125℃,固有测温分辨率为0.5℃。若采用高分辨率模式,分辨率可达0.1℃。温度/数字量转换时间的典型值为220ms,最大值为500ms。
⑤测量结果以9位数字量方式串行传送。
DS1820工作原理
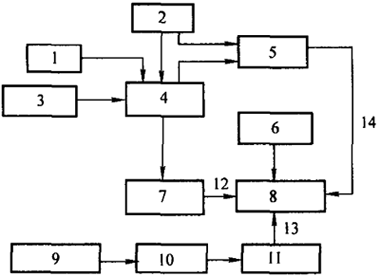
DS1820的内部框图如图1所示,它包括三个主要的数据部件:64为ROM;温度传感器;温度报警触发器TH和TL。
说明:
1:电源检测 2:64位ROM与单线接口
3:存储器与控制逻辑 4:便笺式RAM
5:温度传感器 6:高温触发器TH
7:低温触发器TL 8:8位CRC发生器
图1 DS1820内部框图
DS1820测温原理如图2所示。图中低温度系数晶振的振荡频率受温度影响很小,用于生产固定频率的脉冲信号,其输出给计数器1.高温系数晶振的振荡频率随温度变化,所产生的信号反映被测温度,作为计数器2的脉冲输入。计数器1和温度寄存器被预置在-55℃所对应的一个基数上。计数器1对低温系数晶振产生的脉冲信号进行减法计数。当计数器1的预置值减到0时,温度寄存器的值将加1,计数器1的预置将重新被装入,计数器1重新开始对低温系数晶振产生的脉冲信号进行计数。如此循环直到计数器2计数到0时,停止温度寄存器值的累加,此时温度寄存器中的数值即为所测温度。图中的斜率累加计数器用于补偿和修正测温过程中的非线性,其输出用于修正计数器1的预设值。
说明
1:预设计数器 2:斜率累加计数器
3:低温度系数振荡器 4:减法计数器
5:计数比较器 6:预置计数器
7:减到零 8:温度寄存器
9:高温度系数振荡器 10:减法计数器
11:减到零 12:增加
13:停止 14:设置/清除最低有效位
图2 DS1820内部测温电路框图
DS1820属于“单线-总线”技术芯片,所谓单线总线技术就是在一条总线上仅有一个主系统和若干个从系统组成的计算机应用系统。由于总线上的所有器件在不同的时间段驱动总线,这相当于把数据总线、地址总线和控制总线合在一起。所以整个系统要按单总线协议规定的时序进行工作。为了使其他设备也能使用这条总线,单线总线协议采用了一个三态门,使得每一个设备在不传输数据时空出该数据线给其他设备。单线总线在外部需要一个上拉电阻器,所以在一条总线上可挂接多个DS1820芯片。从DS1820读出的信息或写入DS1820的信息,仅需要一根口线(单线接口)。读写及温度变换功率来源于数据总线,总线本身也可以向所挂接的DS1820供电,而无需额外电源。
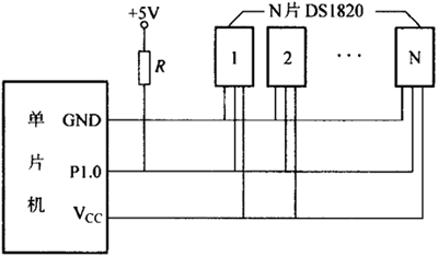
对DS1820的使用,多采用单片机实现数据采集。处理时将DS1820信号线与单片机一位口线相连,单片机可挂机额多片DS1820,从而实现多点温度检测系统。图3所示是DS1820 与单片机电路接线示意图,在单线总线上必须接上拉电阻,其电阻值约为5kΩ(标称值可取5.1kΩ或4.7kΩ)。

图3 多片DS1820与单片机的接线
DS1820使用注意事项
DS1820虽然具有测温系统简单、测温精度高、连接方便、占用处理器I/0端口少等优点,但在实际应用中也应注意几方面的问题:
①I/O的时序问题。较小的硬件开销意味着相对复杂的软件补偿,DS1820与处理器间采用串行的数据通信,因此,在进行软件设计时尤其是设计汇编程序时要注意I/O的时序。
②寄生电源供电问题。虽然DS1820支持寄生电源工作方式,但是当总线上所挂DS1820超过8个时,最好不采用寄生电源的供电方式、而采用电源直接供电的方式,以保证温度测量的可靠性。
③总线上所挂DS1820数量问题。在进行多点测温系统设计时应注意当单总线上所挂DS1820超过8个时,微处理器的总线驱动需要另外解决。
④避免总线断线或元件接触不好的问题。当向传感器发出温度转换指令后,处理器还要等待DS1820的返回信号。一旦总线上的某一个元件接触不好或断线,就很容易造成没有返回信号工程序会进入死循环。因此,在进行硬件连接和软件设计时要格外注意。
⑤提高测量分辨率问题。DS1820内含暂存存储器,共9个字节。字节0是温度的低字节,它是以补码的形式表示的。字节1表示的是符号,当温度为正时是00H;当温度为负时是11H。字节2和字节3是上下限报警值。字节4和字节5是保留字节。字节6存放计数器余值。字节7存放的是每摄氏度的计数值。字节8存放冗余校验码。DS1820本身可以达到0.5℃的温度分辨率,为了满足高分辨率的测量需求,可以直接从暂存存储器中读数进行运算。首先,读取当前温度值,将9位数据的最低位舍弃,变成一个8位数据记为A(由字节1和字节2决定),随后读取在门控周期停止后留在计数器中的残留值(字节6)记为B,然后再读取每一度生产的计数个数(字节7)记为C,最后用公式T=A+0.75-B/C计算实际温度值T,可以得到0.1℃的温度分辨率。
DS1820应用
①高速机车轴承监测。随着铁路的提速,机车速度的提高和牵引功率的增加,机车与钢轨之间的冲击、动力效应和振动增大,必然会导致机车行走部分的轴箱轴承、牵引电动机轴承、抱轴承和空心轴承的发热增多。为了保障机车的高速安全运行,实时轴温监测系统的应用非常重要。数字式智能温度传感器DS1820轴温监测系统如图4所示,该系统可随意增减测温点数,实时显示各测点的温度,超标时可声光报警并记录报警信息。

图4 DS1820的轴温监测系统
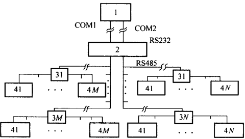
②地下电缆的温度监测系统。热电厂地下电缆的温度监测系统采用图5所示的分布式温度巡检系统。该系统共有9个子站,温度传感器采用DS1820。可测温度点位183点,根据方向和位置的不同分属于两条总线,其中一条总线带4个子站,另一条总线带5个子站。整个系统的覆盖变径可达1000m左右。实际运行证明,该系统稳定可靠,能够正确检测出越限温度,并完成所要求的其他各项任务,大大提高了劳动生产率。
1:PC主站
2:通信适配器
3:子站
4:测温点
图5 地下电缆的温度监测系统结构框图
由于DS1820具有单线挂接多个测温元件,容易构成多点测温,在测量中又无需进行通道切换,A/D转换和结果修正,能够直接读出所测温度。因此,系统结构简单,使用方便。在常温测量中有较大优势,在工作过程控制、桥梁质量监测、空调系统、智能楼宇、粮仓、蔬菜大棚温度控制等领域的温度测量中有广泛的应用。
