现阶段我国深化工程建设项目审批制度改革中,各地相继出台施工图审查相关政策。fkswng仪表整理了多地工程勘察成果和施工图审查改革要点分享给大家。
目前,全国多地对施工图审查进行改革:山东、山西、陕西渭南、南京取消图审,实行告知承诺制;浙江取消图审,实行自审备案制;广东全面实行数字图审,其中深圳经住建部复函同意开展人工智能审图试点。
近日,四川成都也发文了,建设、勘察、设计单位三方应对工程勘察成果和施工图设计文件进行自审!且每年抽查,比例不低于30%,有设计质量问题的,将进行信用扣分。
2020年7月1日成都市住建局《关于部分建设工程项目实行勘察设计质量自审承诺制的实施办法(试行)》正式印发,通知自2020年8月1日起施行。
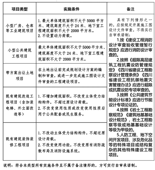
1、适用范围:符合下表中的项目,其勘察、设计单位信用等级均在B级以上的,可实行勘察设计质量自审承诺制,免于施工图设计文件审查,并不再纳入政府购买施工图设计文件审查服务范围。

2、其建设、勘察、设计单位应对工程勘察成果和施工图设计文件进行自审。
3、建设单位对工程勘察、设计质量负首要责任;勘察、设计单位分别对工程勘察、设计质量负主体责任。
4、施工单位按照上传至“图审系统”的勘察成果和施工图设计文件进行施工;工程建设过程中涉及的所有设计变更文件,均应上传至“图审系统”。
5、定期或不定期对项目勘察成果和施工图设计质量进行抽查或专项检查,每年抽查(检查)项目的比例应不低于30%。对检查发现的设计质量问题,对建设、勘察、设计等责任主体进行信用扣分。
各地图审改革
1、山东
改革工程图审机制。
◆6月底前,取消社会投资简易低风险项目施工图审查,实行施工图设计告知承诺制,设计人员终身负责制。
◆12月底前,全省依法取消。
2、山西
取消现行的房屋建筑和市政基础设施工程社会中介机构施工图审查环节,全省图审机构停止承接新业务。
办理施工许可应提交建设单位、勘察设计单位质量终身负责制承诺书。
3、浙江
①除以下三类工程之外,其他房建和市政工程实行自审备案制:
◆结构安全要求较高的建设工程;
◆国家规定需要进行消防设计审查的特殊建设工程、人民防空工程、单独进行防雷装置设计审核的建设工程;
◆建成后用于销售或者出租的住宅、商业、办公建筑(包括保障性住房)。
②自审备案:建设单位委托勘察设计单位将全套施工图和自审承诺书上传全省施工图联合审查系统备案,即可作为办理施工许可证所需的施工图纸。
4、广东
全面实行数字图审。
①一律通过审图系统出具广东省建设工程施工图设计文件审查合格书、施工图审查意见告知书,全面实行数字化。
②在审图系统出具后,可视同自动完成施工图审查备案程序。各监管部门不得再要求审图机构提交纸质备案材料。
③各地不得另行要求建设单位提交纸质施工图和审查合格书。
5、深圳
住建部复函同意,开展建筑工程人工智能审图试点工作。
以住宅工程作为试点工作切入点,利用人工智能和大数据等技术,研发智能化施工图审查系统,形成可靠的智能审图能力,减少人工审查工作量,提升审查效率和质量,为施工图审查改革和工程建设项目审批制度改革工作提供可复制可推广经验。

成住建发[2020]230号
各区(市)县住建行政主管部门,各有关单位:
按照《成都市人民政府关于进一步深化工程建设项目审批制度改革实施方案的通知》(成府函[2020]6号)要求,市住建局制定了《关于部分建设工程项目实行勘察设计质量自审承诺制的实施办法(试行)》,已经局行政办公会审议通过,现予以印发,请遵照执行。
成都市住房和城乡建设局
2020年7月1日
关于部分建设工程项目实行勘察设计质量自审承诺制的实施办法(试行)
为深入推进“放管服”改革,持续优化营商环境,进一步推动工程建设项目审批制度改革工作提质增效,按照《成都市人民政府关于进一步深化工程建设项目审批制度改革实施方案的通知》(成府函[2020]6号)要求,制定本实施办法。
一、适用范围
符合《成都市实行勘察设计质量自审承诺制建设工程项目清单》(详附件1)要求的建设工程项目,其勘察、设计单位信用等级均在B级以上的,可实行勘察设计质量自审承诺制,免于施工图设计文件审查,并不再纳入政府购买施工图设计文件审查服务范围。
二、承诺要求
实行勘察设计质量自审承诺制的项目,其建设、勘察、设计单位应对工程勘察成果和施工图设计文件进行自审,并对项目勘察设计单位资质等级和承揽业务范围符合要求、勘察设计成果符合技术标准和政策要求、设计深度符合要求、对工程勘察设计质量负责、承诺事项真实有效、愿意承担相关后果等内容作出承诺,出具《成都市建设工程勘察质量自审承诺书》《成都市建设工程施工图设计质量自审承诺书》(详附件2、3,以下简称《勘察质量承诺制书》和《设计质量承诺书》)。
《勘察质量承诺制书》和《设计质量承诺书》应与勘察成果、施工图设计文件等资料一并上传至“成都市建筑工程施工图数字化审查系统”(以下简称“图审系统”),作为施工许可办理、勘察设计质量检查、工程施工、质量监督及相关责任追究、信用评价等的依据。
三、实施流程及要求
(一)实施流程。
1.自审承诺申请。建设单位登录“图审系统”填写项目基本信息,发起自审承诺申请。
2.适用条件审核。住建行政主管部门对申请项目是否适用自审承诺制进行审核。
3.勘察信息录入。勘察单位在勘察作业正式开工前2天,登录“图审系统”录入勘察作业开工和完成时间;在勘察作业结束后、施工图设计完成前,将勘察成果文件及《勘察质量承诺书》上传至“图审系统”。
4.施工图设计文件上传。施工图设计完成后,设计单位登录“图审系统”,上传施工图设计文件、《设计质量承诺书》及相关资料。
5.施工许可办理。审批部门凭上传至“图审系统”的《勘察质量承诺书》和《设计质量承诺书》办理施工许可,建设单位不再提供《成都市建设工程施工图设计文件审查合格书》。
6.工程施工。施工单位按照上传至“图审系统”的勘察成果和施工图设计文件进行施工;工程建设过程中涉及的所有设计变更文件,均应上传至“图审系统”。
7.质量监督。质量监督部门以“图审系统”下载打印的勘察文件、施工图设计文件及设计变更文件为依据,进行质量监督。
(二)文件要求。
1.上传至“图审系统”的勘察成果、施工图设计文件应齐全完整,并按规定加盖单位出图章、注册人员章。
2.上传至“图审系统”的《勘察质量承诺书》《设计质量承诺书》,应有相关责任人亲笔签名,单位签章应完整、清晰。
3.上传至“图审系统”的设计变更文件,应有建设单位和设计单位签章及相应项目负责人亲笔签名。
四、主体责任
建设单位对工程勘察、设计质量负首要责任;勘察、设计单位分别对工程勘察、设计质量负主体责任。
实施自审承诺制的建设项目应实行项目负责人制度,建设、勘察、设计单位项目负责人受各自单位委托,全面负责工程项目勘察、设计质量,对工程勘察、设计质量负主要责任。
建设、勘察、设计单位及其项目负责人,应当遵守国家有关法律法规,执行国家、行业和本省市工程建设标准,保证勘察设计质量。鼓励建设单位开展勘察设计全过程技术咨询,确保勘察设计质量。
因勘察结果不准确、设计不合理导致质量安全事故的,根据国家和地方有关法律规定,建设、勘察、设计单位及项目负责人须分别承担相应法律责任。鼓励勘察、设计单位购买勘察设计执业责任保险。
五、监督管理
(一)监管责任。住建行政主管部门对实行自审承诺制的房屋建筑工程勘察、设计质量负监管责任。各区(市)县住建行政主管部门负责对本辖区实行自审承诺制项目的勘察设计质量进行监管。市住建行政主管部门对实行自审承诺制市管项目的勘察设计质量及区(市)县监管责任落实情况进行监管。
(二)监管措施。市、区两级住建行政主管部门应加强事中事后监管。采用“双随机、一公开”方式,定期或不定期对项目勘察成果和施工图设计质量进行抽查或专项检查,每年抽查(检查)项目的比例应不低于30%。对检查发现的设计质量问题,依法依规进行处理,并按照信用管理办法对建设、勘察、设计等责任主体进行信用扣分。市住建主管部门定期对区(市)县住建行政主管部门监管情况进行抽查,监管不力的,在全市范围内予以通报批评。
六、实施时间
本通知自2020年8月1日起施行,有效期2年。2020年8月1日前已在“图审系统”中发起图审流程或已签订施工图审查合同的,应继续按照原施工图审查流程办理。
七、本办法由成都市住房和城乡建设局负责解释。
