多路温度远传监测仪最多对4个温度点进行测量,LED显示被测回路中最高点温度(户也可以通过按键操作,选择查看任一点温度显示值),时将最高温度(或指定通道温度)以二线制4-20mA方式送入PLC或DCS系统。

多路温度远传监测仪总体方案设计
笔者设计了一个四路铂电阻温度远传监测仪,其总体设计方案如图1所示。设计思路为:电源转换电路为整个系统提供一个小于4mA的恒定电流源和两个基准电压;铂电阻采用三线制接法,通过R/V转换电路将温度信号转换为电压信号并进行放大和非线性补偿;高值选择电路将四路温度信号中最高的一路作为最后输出信号,也可通过按键选择电路来任意选取需显示的通道;通过V/I转换把电压信号转换为4-20mA电流信号,通过二线制电源线输出,由三位半数字显示器在现场将温度值显示出来;温度超过报警设定值时,报警电路的发光二极管导通,同时提供一对无源触点输出。

图1 四路温度远传监测仪总体设计方案
多路温度远传监测仪硬件电路
1、电源电路
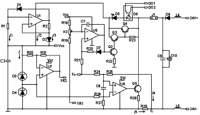
电源相关电路如图2所示。

图2 多路温度远传监测仪电源、V/I转换和报警电路
由运放U1,电阻R1、R2和二极管D1、D2构成恒流源电路,为整个变送器电路提供一个相对恒定的工作电流。稳压管D3、D4和一个放大器为整个电路提供参考电压VR1、VR2和工作电源Vcc,设Di两端的电压为VDi,则变送器的工作电流I可表示为:I=I1+I2+I3
运放U7为系统提供一个参考电压VR2,用以减小R/V电路的电流消耗,由运放的工作原理得:VR2=VR1-[(Vcc-VR1)×R31]/R30
2、铂电阻接口电路
①铂电阻传感器的非线性特性分析及线性化电路
铂电阻的测温原理是:随被测温度的变化,传感器阻值发生变化。当-200℃≤t≤850℃时,铂电阻的电阻值和温度的关系函数为:Rt=R0[1+At+Bt2+C(t-100)t3],其中,R0为铂电阻传感器在t=0℃时的电阻值,其单位为Ω;A=3.9083×10-3℃-1;B=-5.847×10-7℃-2;C=-4.183×10-12℃-4。
Rt=R0[1+At+Bt2+C(t-100)t3]表明Rt=f(t)是非线性函数,曲线呈上凸特性。以Pt100为例,设步长为0.1℃,从-200℃开始,逐点代入式I=I1+I2+I3计算,得到铂热电阻传感器的非线性特性(图3)。结果表明:量程范围内最大非线性误差达到4.5%,必须采取线性化措施。

图3 铂热电阻传感器的非线性特性
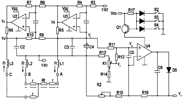
本设计采用硬件校正方法,电路如图4所示。运放U3用于实现R/V转换,Rt为铂电阻,r为线路电阻,VR1为参考地电压,Vi是R/V非线性校正的输出电压(相对VR1)。
由“虚短”原理得:(Vi+VR1-VR2)/R3=(Vb-Vi)/R4;由“虚断”原理得:Vb/(R5+Rt)≈Vi/Rt。设计时可使R3=R4=500Ω,所以有:Vi=[(VR1-VR2)×Rt]/(R5-Rt)=[(VR1-VR2)/R5]×[Rt/(1-Rt/R5)],这表明:参考电压VR2可以有效降低Vi的电压,可以减小流过铂电阻上的电流,降低功耗;电压Vi对于Rt的变化具有下凸特性,正好可以补偿Rt相对电阻R的上凸特性,使电压Vi相对电阻R变成了S形曲线;影响线性误差的关键问题是电阻R5的取值,而且测温量程不同,R5的取值也不同。
②导线电阻补偿电路
铂电阻温度测量的接线方式采用三线制接法,如图4所示。设R6、R7、R9和R10相等,均为500kΩ,根据运放U2的工作特性有:Vb-Vi=Vd-Vc,电阻R5上的压降VR5等于电阻R8上的压降VR8。若设计时使电阻R5=2R8,则I1=VR5/R5,I3=VR8/R8=2I1;又因I3=I1+I2,所以I1=I2,Vi=VAB=I1×r+VRt-I2×r=VRt,即输出电压Vi完全等于铂电阻Rt两端的电压VRt,消除了导线电阻r对测量造成的影响。
③线性放大电路
线性放大电路如图4右下部分所示。采集的温度信号经R/V转换后,电压Vi(相对VR1)很小,需经过放大电路转换成便于测量的电压Vo(相对VR1) 。

图4 多路温度远传监测仪测量通道1电路
图4中的Vf(相对VR1)为:Vf=-[(K113+R13)×VR1]/(R13+K1+R14);由叠加定理得Vg(相对VR1)为:Vg=(Vi×R12)/(R11+R12)+(Vf×R11)/(R11+R12);由U4工作原理可得:Vo=[(R11×Vf)/(R11+R12)+(R12×Vi)/(R11+R12)]×[1+R16/(K2+R15)],设K=1+R16/(K2+R15),可得:Vo=[(R11×Vf)/(R11+R12)+(R12×Vi)/(R11+R12)]×K=[(R1×2K)/(R11+R12)]×Vi+[(R11×Vf)/(R11+R12)]×K,由此可知,电压Vo和电压Vi成线性关系,可由电位器K1调整截距,由电位器K2调整斜率。
④通道选择电路
图4为测量通道1电路,其他通道结构相同。设其中两路(1与2)的输出值分别为Vo1、Vo2,且Vo2>Vo1,则Vo2在通道1中分压后落在通道1中运放反相端V_上的电压就会大于原来的V+上的压降,使放大器输出电压为负值,二极管D5将截止,不会再有输出,最后的输出将为Vo2,也就是最大值。如果是四路,也是同样的原理。
开关按钮S1、S2、S3、S4可分别选择通道1-4,通道1和S2、S3、S4相连,通道2和S1、S3、S4相连,依此类推。按下S2按钮,就使通道1、3、4电路中的一个二极管与地相连,使放大器电源端接地而不工作,所以仪表最后显示的结果就是被测电路2中的温度值。
⑤V/I转换及显示电路
V/I转换电路如图2右下部分所示。它将电压Vo经过V/I电路变成电流Io(4-20mA)输出。输出电流Io等于电流I4和I5之和,因为I4非常微小,所以输出电流Io的大小只与R29和Vo有关。设R24、R25、R26和R27均等于500kΩ,Ve为相对VR1的电压,根据运放U6的工作原理可得:Vo+V2=0-VR1和Io=I5=(-VR1-Ve)/R29=Vo/R29
图2中的插座J1用于插入显示器模块,本设计选用二线制电流变送三位半LED数显表,可将通过的电流量,按设定的范围,线性对应地以十进位数字量显示出来。
⑥报警电路
如图2所示。Vo通过正反馈电路连接滞回比较器U5正端,K3、R18、R19构成比较器的基准电压。运放U5输出值Vout是由Vo和“基准电压”通过滞回比较器得到的输出信号,当Vo大于基准电压时,运放输出Vcc使Q4截止,电流从电路上端的D6支路流过,发光二极管发光,报警器发出报警信号。
电路参数分析及计算
1、电源电路
①工作电流计算
电源电路如图2所示。运放U1选用宽电压的LM358,最小电源电流仅为0.5mA。D4击穿电压约为1.25V,D3击穿电压为2.50V,工作电流都小于1.0mA。其他运算放大器都采用功耗超低的LMC7111,此处的电源消耗电流可忽略不计。由运放U1原理得:I1=VD2/R1和I3=VD1/R2。
因I2约为0.50mA,二极管的压降约为0.7V,可取电阻R1=R2=430Ω,由式I=I1+I2+I3、I1=VD2/R1和I3=VD1/R2可知,电源电路可为变送器提供的电流I约为3.75mA。
由式Vb-Vi=Vd-Vc可知,图4的电流I1=VR5/R5=Vi/Rt,可知Vi的范围是27.5~44.2mV,Rt为100.00~157.33Ω,得电流I1最大不到0.30mA,I3不到0.60mA,4个通道共消耗电流不足2.40mA,加上稳压管工作电流和其他电路的消耗电流,总电流可控制在3.30mA以内,小于3.75mA,满足设计要求。
②参考电压计算
Vcc=VD1+VD2=1.25+2.50=3.75V,而运放的最小正常工作电压为2.50V,参考电压满足设计要求。VR1=VD1=1.25V。取R31=56kΩ,R30=200kΩ,由式VR2=VR1-[(Vcc-VR1)×R31]/R30得VR2=1.25-[(3.75-1.25)×56]/200=0.55V。
2、铂电阻接口电路参数计算
在量程范围内取3个温度点t1=0℃、t2=75℃、t3=150℃,其对应阻值分别为100.00、128.99、157.33Ω。为了保证线性度并尽量减小最大非线性误差,应使上述3个温度点所对应的电压Ut1、Ut2、Ut3之间满足公式2Ut2=Ut1+Ut3
由式Vi=[(VR1-VR2)×Rt]/(R5-Rt)=[(VR1-VR2)/R5]×[Rt/(1-Rt/R5)]、2Ut2=Ut1+Ut3可得R5为2647.0638Ω,设计中可取R5=2.65kΩ。则R5=2R8,所以R8=1.32kΩ,若采用其他量程,计算方法相同。
3、信号放大电路参数计算
①输出电压Vo范围值的确定
Rt的取值范围为100.00~157.33Ω,将这个范围值与R5、VR1和VR2的值代入式Vi=[(VR1-VR2)×Rt]/(R5-Rt)=[(VR1-VR2)/R5]×[Rt/(1-Rt/R5)]中,求得Vi的取值范围为27.5~44.2mV。
输出电流Io为4-20mA,将这一范围值代入式Io=I5=(-VR1-Ve)/R29=Vo/R29中,令R29=25Ω,得到Vo的取值范围为100~500mA。
②Vo的斜率和截距的确定
Vi的范围为27.5~44.2mV,且Vo的范围为100~500mV,则Vi和Vo满足下式:Vo=23.95×Vi-0.76
根据式Vo=[(R11×Vf)/(R11+R12)+(R12×Vi)/(R11+R12)]×K=[(R1×2K)/(R11+R12)]×Vi+[(R11×Vf)/(R11+R12)]×K可得:(R12×K)/(R11+R12)=23.95;[(R11×Vf)/(R11+R12)]×K=-0.76;R11=-(23.95/0.76)×Vf=-31.5×Vf。
因为Vf的取值在-1.250~0.000V之间,暂取Vf为-0.625V,得R12/R11≈19.7,令R11=10kΩ,R12=200kΩ,对照式Vo=23.95×Vi-0.76可得:K=25.1、Vf=-0.630。
又K=1+[R16/(K2+R15)],则可取R16=300kΩ、R15=11kΩ、K2=2kΩ,则K=1+[R16/(K2+R15)]=23.1~27.3,可调整电位器K2使K=25.1满足设计要求。
④报警电路参数计算
如图2所示,运放U5的反相端电压(相对VR1)为:V_=[(Vcc-VR1)/(R18+R19+K3)]×(R19+K323),取R18=400kΩ、R19=10kΩ,K3=100kΩ,代入式中可得V_的变化范围为50~540mV。完全包含了Vo的输出电压100~500mV,可实现量程范围内的任一点上限报警。因篇幅所限,报警回差参数不作分析。
笔者的设计方案线性化精度高,量程内的最大相对误差可达0.028‰,相同方法测量0-850℃最大相对误差可控制在0.5%之内;明确了各个量程段最佳线性化参数的求解方法,可应用于任意量程;消除了导线电阻引起测量误差的可能性;不但可自动完成温度高值选择、显示、报警、变送,也可手动按键选择测量通道;工作电源直接取自两线制远传输出端子,电压范围宽。
fkswng仪表生产的温度远传监测仪XTRM功能与笔者的设计原理大致相同,并融入自主知识产权的数字仪表技术,多路温度远传监测仪XTRM在稳定性和可靠性行业领先,在水泥及陶瓷等多个行业得到广泛应用。
作者:大连交通大学电气信息学院 张春光、王长友、张丽芳
