下面主要展示的是展频IC主时钟模式这一部分,先给各位读者上个调制展频IC主时钟模式的原理图和实物图。

图1 展频IC主时钟模式原理图

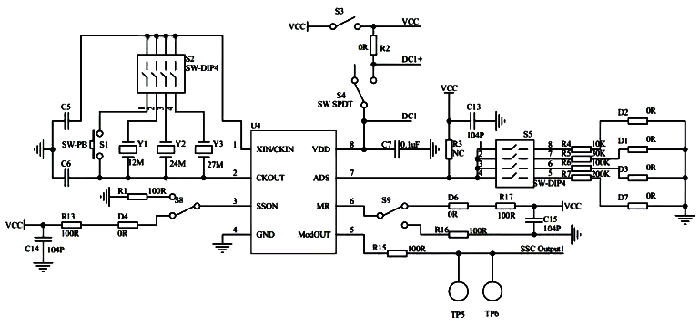
图2 展频IC展示板实物图
P1、P2接外部无源晶振,可接的无源晶振范围为12MHz-55MHz,可以看到原理图中预留了4个可焊接无源晶振的焊盘,S2四位拨码开关分别对应S1(实质为DIP晶振插座)、Y1-12M、Y2-24M、Y3-27M,实物图中S1只焊接了一个24M无源晶振,以下实测均以这个24M晶振的时钟信号输入为基础。
P3通过一个S8自锁开关进行上拉和下拉操作,默认为上拉状态。上拉状态时,展频IC的P5输出展频过后的24M时钟信号,如图3。下拉状态时,P5仍然有输出时钟信号,只是不展频,如图4。通过上下拉操作,可以在频谱上更直观了解到展频IC的展频和不展频的效果对比。P3这一功能可以设计到电路板上,根据需求,通过MCU或者其他控制电路控制其功能的开关。

图3 上拉状态24M时钟信号

图4 下拉状态24M时钟信号
展频芯片还有一大优势:时钟信号的N次谐波,得到的展频宽度便是基波的N倍,所以对抑制高次谐波的EMI效果更加明显。图5是24M时钟信号10倍频的展频(紫色信号线)与不展频(黄色信号线)的对比图.

图5 展频IC24M时钟信号10倍频的展频与不展频的对比图
展频芯片的展频的宽度越大,抑制EMI的效果就越明显,宽度可以根据不同的要求不同的系统进行匹配调制。P7(ADS)为展频宽度调制脚,通过接不同的电阻阻值进行调制,阻值越大,展频的宽度就越小。S5四位拨码开关,有四挡可调,档位从高往低。
拨动S5拨码开关1(R4-10K),频谱仪上的时钟信号如图6:

图6 频谱图1
拨动S5拨码开关2(R5-30K),频谱仪上的时钟信号如图7:

图7 展频IC的频谱图2
拨动S5拨码开关4(R7-200K),频谱仪上的时钟信号如图8:

图7 展频IC的频谱图3
P6(调节展频调制率)也是通过一个S9自锁开关进行上拉和下拉操作,默认上拉状态。在频谱上可以观察到调制率快慢的对比,上拉状态(调制率慢)的频谱如图8,下拉状态(调制率快)的频谱如图9。这一功能的设置是为了满足不同的系统要求,从而有不同的抑制EMI的效果。

图8 展频IC上拉状态的频谱

图9 展频IC下拉状态的频谱
至此,fkswng制作的展频IC展示板有关主时钟模式的主要展频功能,已经展示完毕。后续功能,敬请下回展示。
