4-20mA电流环(current loop)是一种模拟通信方式,与各种现代数字通信方式相比,它不需要复杂的编码、解码工作,通信方式简单;由于电流环与生俱来的抗干扰能力,在噪声环境复杂的工业现场具有很高的可靠性;同时,4-20mA电流环通信又有比较可靠的故障诊断功能。所以,设计人员认为,这种通信和控制方式还会继续使用很多年。
4-20mA电流环功能
的零电平信号采用4mA大小的电流表示,满量程采用20mA电流表示,因此得名“4-20mA电流环(current loop)”。4mA以下的电流输出用来进行故障诊断功能,20mA以上电流被认为是超量程输出。不同电流输出的具体含义如下表所示。
|
电流输出 mA |
状态 |
|
0.0 |
单元故障 |
|
0.8 |
单元预热 |
|
1.2 |
零点漂移故障 |
|
1.6 |
校准故障 |
|
2.0 |
单元生产(跨接) |
|
2.2 |
单元调零 |
|
4.0-20.0 |
常规测量模式 |
|
4.0 |
零气体级别 |
|
5.6 |
满量程的10% |
|
8.0 |
满量程的25% |
|
12.0 |
满量程的50% |
|
16.0 |
满量程的75% |
|
20.0 |
满量程 |
|
>20.0 |
超量程 |

在这里,气体传感器和CPU之间的通信采用4-20mA电流环来实现,这部分的实现如下图所示。整个通信环路有气体传感器、发送器、接收器、双绞线、电源等几部分构成。

接收器可以是任何能够检测流过检流电阻两端电压的器件,器件的输出即可以是模拟的也可以是数字的。图中的检流电阻一般阻值在100-500Ω之间,通常认为在这里250Ω为“标准”的电阻阻值,125Ω也是一个比较常用的阻值。检流电阻阻值大小取决于接收器的需要和电路设计,而非唯一的。
发送器用来将传感器输出信号转化为4-20mA电流信号。它的电路实现形式多种多样,即可以是由分立器件搭建的电流环也可以是专用集成电流环芯片,只要能够实现电流环的输出电流大小正比于传感器输出信号即可。当传感器输出信号为零或者传感器输出信号处于输出范围下限,发送器输出电流为4mA;当传感器输出信号位于输出范围上限,则发送器输出电流为20mA。
需要注意的是,虽然4-20mA电流环以其结构简单是、可靠性高的特点在各种不同场合得到广泛应用,但在需要高速通信的场合,一般认为4-20mA不适合。电流源的高阻特性、传输电缆的寄生参数等因素限制了整个环路的频率响应。
4-20mA电流环电路实现
前面已经提到,4-20mA电流环的实现形式多种多样,下面介绍几种比较常用的电路实现。
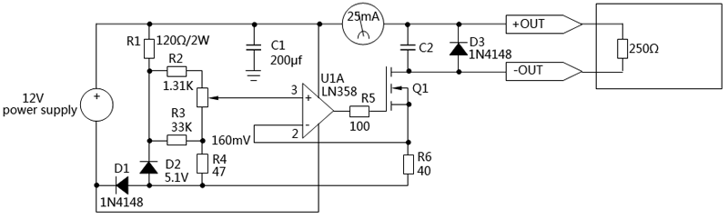
下图为最简单的电压控制电流源实现形式,由运算放大器U1A,扩流MOSFET Q1,检流电阻R6构成一个典型的电流反馈电路结构,由电阻R6和运算放大器正向输入电压决定了电路输出电流的大小,即I0=Vi+/R6。
电路中的其他器件为起辅助作用,用于提高电路性能。如稳压二极管将12V输入电压再进一步进行降压稳压,电阻R2,R3用于限制VR1两端电压。D1给运算放大器提供一个负压,保证其最低输出可以下降到0V。D3、C2用来保护MOSFET,同时C2还可以防止MOSFET发生振荡。
细心的朋友可能已经发现,上面的电路存在一个问题,发送器的电流输出在高端,即发送器和接收器是不共地的。这在某些场合会存在问题。下图的电路通过增加一级电流转换电路,将电流源输出改为低端输出。

除了上述两种由分立器件构成的电压控制电流源电路外,目前各大IC厂商也都推出了自己的4-20mA集成解决方案。如ADI公司的AD420/421系列,AD5410/5420系列,TI公司的XTR110系列等。
如下图为AD5410/5420系列内部结构图,其实现原理与分立器件构成的电路相似,但由于单芯片集成了DAC、压控制电流源电路,为设计都提供了4-20mA电流环单芯片解决方便,大大简化了设计复杂度,提高电路的可靠性。

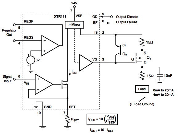
而下图所示为TI公司XTR111内部结构框图,这种电路非常适合与传感器输出直接相连构成标准的4-20mA变送器。

推荐阅读
4-20mA信号最远传送距离
二线制变送器电路设计与应用
为什么变送器选择4-20mA作传送信号
