本文提出了一种基于线性光耦的核电厂安全级DCS模拟量信号隔离器的设计方案,通过对电路的原理设计以及器件的选型,使得该方案具有电路简洁、精度高、温漂小、响应时间短、制造成本低等优势。该模拟量信号隔离器在核电厂安全级DCS系统中有广泛应用。
随着DCS控制系统在核电中的应用发展,对DCS系统的安全性和可靠性的要求也越来越高。DCS系统的现场端采用的模拟仪表变送器单元,将现场信号以模拟量的形式输入系统进行数字化处理。由传感器转换的模拟量通常以较微小的电压量为主,但是在传输过程中容易受到干扰,对数据的安全性和准确性造成影响。因此,需要将微小电压信号转换为电流信号进行传输,工业领域通常将模拟量信号转换为4-20mA电流进行传输。对于DCS系统,同一传感器的模拟量需要供给不同的板卡,甚至不同的机柜,所以需要一种对模拟量的隔离和分配的模拟量信号隔离器,避免不同板卡和不同机柜之间的相互影响。
目前,应用于DCS控制系统的模拟量信号隔离器有较多种类,比如fkswng仪表制造有限公司YR9034A,包括利用变压器隔离性放大器进行隔离分配、利用电容性隔离放大器隔离分配,利用线性光耦隔离型放大器进行隔离分配等隔离方式。
本文介绍了一种基于线性光耦的核电厂安全级DCS模拟量信号隔离器,本模拟量信号隔离器通过对电路的设计和元器件参数的选择实现高精度、低温漂、响应时间短、制造成本低的优点。
1、设计概要
本文设计的模拟量信号隔离器,实现1路4-20mA电流输入,4路4-20mA电流输出的功能,功能类似使用与DCS系统的一入四出信号隔离器YR9024A。通道之间的隔离能力为1500Vpeak/1min<5mA,通道与系统之间的隔离能力为1500Vpeak/1min<5mA。输出20mA的带负载能力为750Ω。现场变送器输入的4-20mA电流经过输入保护电路后经过100Ω的采样电阻,将电流信号转换为0.4V-2V的电压信号。电压信号输入4个线性光耦进行信号隔离,隔离后的电压经过V/I变换,转换为4-20mA电流信号输出。其硬件原理如图1所示。

图1 模拟量信号隔离器硬件原理示意图
由于线性光耦的传输比受器件制造的影响,不同器件个体具有差异性,通过进行反馈电路的设计可以将线性度显著提高;在V/I转换电路中,部分参数对转换精度有较大影响,通过对器件参数的选择,可以将转换精度提高;由于模拟器件对温度的变化比较敏感,通过对器件的选择,可以降低温漂,保证通道的精度。
2、输入隔离通道的设计
①通道供电电路设计
该模拟量信号隔离器硬需要+24V电源、+5V电源,其中电源对于隔离两侧的供电部分需要相互隔离。输入的+24V直流电源通过热插拔以及过压欠压保护电路后,经过5组隔离DC/DC模块转换为5路相互隔离的+24V电源,这5路+24V电源再经过5个LDO转换为5组相互隔离的+5V电源。其中一路为隔离输入端供电,另外4路分别为输出的4路隔离通道供电,如图2所示。

图2 模拟量信号隔离器通道供电示意图
② 输入端电路设计
输入通道将4-20mA电流通过100Ω采样电阻转换为0.4V-2V电压信号。为了保证电路的精确性,采样电阻采用0.01%精度,±5ppm温漂的高精密电阻。为了防止意外的大电流输入对模拟量信号隔离器通道供电示意图通道造成损坏,在输入路径上串联一个50mA的保险丝。同时,为了防止输入电流信号反接,在输入路径上串联一个防反二级管。为了抑制信号传输过程中可能引入的共模干扰,在回路中串联一个共模电感,起到抑制干扰的作用。具体原理如图3所示。

图3 模拟量信号隔离器输入端电路原理图
③隔离电路设计
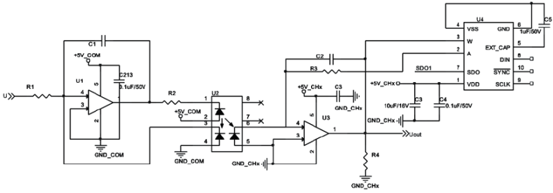
本模拟量信号隔离器的信号隔离基于线性光耦的特性。由线性光耦的制造特性可知,在同一个封装内集成了一个发光二极管和两个光敏二极管,从制造工艺上保证两个光敏二极管接受到发光二极管的光照相同,将一个光敏二极管放置在隔离输入端,另一个二极管放置在隔离输出端,形成反馈电路,这样可以使非线性度降低到0.01%,为信号的精确传输提供了可靠保证。模拟量信号隔离器隔离电路原理图如图4所示。

图4 模拟量信号隔离器隔离电路原理图
根据模拟量信号隔离器电路的原理图可知,由采样电阻转换的电压U通过R1输入运放的负输入端。根据运放的虚短特性,输入电流通过R1流入线性光耦原边的光敏二极管。于此同时,在放大器的输出端产生一个电压,使得线性光耦的发光二极管发光,原边光敏二极管接受到光线会产生一个微小的电流IPD1。同时,使得放大器的负输入端产生一个微小的电压形成负反馈。当电路达到平衡时,输入电压U保持不变的状态下,流过发光二极管的电流IF保持稳定,流过光敏二极管的电流IPD1也保持稳定。直到U变化时,重复上述过程,至再次稳定的状态。
副边的光敏二极管在发光二极管的照射下产生一个微小的电流IPD2,电流通过放大器的反馈电阻输出电压Vout。为了保证输入U和输出Uout相等,通过数字电位计对放大器U3的反馈电阻进行调整,数字电位计的阻值为Rx。定义 K1=IPD1/IF,K2=IPD2/IF。
根据电路原理可以计算出Uout=K2×(R3+Rx)×U/(R1×K1)由此可知,为了保证输出电压Uout和输入电压U相等,需要保证K2×(R3+Rx)×U/(R1×K1)=1。由于器件的制造存在偏差导致K2/K1≠1,R3和R1为定值,所以需要调整Rx,来保证K2×(R3+Rx)×U/(R1×K1)=1。
为了保证数据的传输精度,需要对基本电路进行优化调整。在放大器U1的输出端和负输入端之间增加一个电容C1能够使输入的信号更加稳定。在放大器U3的反馈电阻(R3+Rx)两端并联一个电容C2,对相位进行补偿,避免因为放大器输入寄生电容造成的相位滞后所导致的电路震荡。同时,在U3输出端使用下拉电阻,保证输出电压的稳定性。
根据线性光耦的特性可知,K2/K1具有-65ppm的温漂,为了减弱甚至抵消线性光耦温漂的影响,通过对R1和R3电阻的选型来调整。选取正温漂参数的电阻R3和负温漂参数的电阻R1,通过对电阻温漂的调整,抵消光耦温漂的影响。在R2的电阻选择上也需要注意,保证IF的电流在线性光耦的理想工作区间。
由于公式Uout=K2×(R3+Rx)×U/(R1×K1)是在运放U1的开环增益趋于无穷大的理想情况下推导出来的,所以在运放U1的选择上需要注意,选择开环增益大的精密运放,开环增益最好不小于120dB。另外,对于放大器的输入偏置电压选择需要注意,偏置电压应该10μV量级,为了控制温漂,需要偏置电压随温度的影响要小。
在U1和U3运放的选型上,需要选择噪声密度小的,并且选择噪声对开关增益影响小的运放。同时,为了保证精度,对放大器的+5V供电电源需要控制纹波的幅度,为了降低对纹波的影响,需要对运放的电压抑制比进行选择。由于运放的电源电压的变化会影响输入差分电压的偏置点,运放内部结构的匹配性误差,输入差分电压的偏置点的改变会引起输入失调电压的改变,同时导致输出电压的变化,影响电路的精度。在EDA设计的时候也需要对运放的电源以及旁路电容的布置予以考虑,避免由PCB上引入更多的干扰影响模拟量信号隔离器转换的精度。
④输出电路设计
模拟量信号隔离器输出电路采用V/I转换电路,将线性光耦隔离输出的0.4V-2V电压转换为4-20mA电流输出。该电路由两个运放和一个三极管以及相关的匹配电阻构成。具体电路如图5所示。根据电路可以得到以下方程组
-----------------------------公式(1)
-----------------------------公式(2)
V1=V3 -----------------------------公式(3)
------------------------------公式(4)
由方程(1)可以推导出
---------------------公式(5)
---------------------公式(6)
由方程(2)、(3)可推导出
---------------------公式(7)
由方程(4)、(5)、(7)可以推导出电流和各个参数的关系
---------------------公式(8)
根据公式(8)可以知道,当R1=R2=R3=R4时,输出电流值I只与R5相关;当R5等于采样电阻时,输出电流等于输入电流。且负载的变化对电流输出没有影响。当R1≠R2≠R3≠R4时,电流I与输出电压VIN呈非线性关系。并且当负载变化时,导致V4发生变化,根据公式(6)可知,V1会根据V4的变化而变化。
当负载增加时,导致V4增大,根据公式(6)V4增大导致V1增大。根据公式(8)可知,当R4×R1>R3×R2时,输出电流I随着负载增加而增大。同理,当R4×R1<R3×R2时,输出电流I随着负载增大而减小。负载的增大会导致V4增大,由于经过负载的电流为I和经过R5的电流相同,设负载的大小为N×R5,则V4=I×N×R5。
---------------------公式(9)
由公式(9)可知,该电路的精度主要受到R1、R2、R3、R4这4个电阻阻值的影响。考虑电阻的误差,在电阻精度为0.1%的条件下。
考虑任意一个电阻存在0.1%的误差。当R4或者R3中有任意电阻为0.1%时,由于
---------------------公式(10)
---------------------公式(11)
---------------------公式(12)
在该极限条件下,VIN的输入可以通过调整数字电位计的阻值改变线性光耦的转换系数,进行一定程度的消除。
VIN在输入电流为20mA的条件下为2V,V4的值根据负载的变化而变化,负载越大V4值越大,在输出20mA的条件下负载为N×R5,产生的误差为(N+1)×0.05%。根据需求负载的最大值为750Ω,故理论计算的误差最大值为0.425%。不满足精度要求。更换精度为0.01%的电阻条件下,由于
---------------------公式(13)
---------------------公式(14)
故有
---------------------公式(15)
VIN在输入电流为20mA的条件下为2V,V4的值根据负载的变化而变化,负载越大V4值越大,在输出20mA的条件下负载为N×R5,产生的误差为(N+1)×0.005%。根据需求负载的最大值为750Ω,故理论计算的误差最大值为0.042%。满足精度要求。在实际生产过程中对R1、R2、R3、R4进行匹配筛选,可以使V/I的转换精度达到±0.01%。
3、组件的整体误差分析
模拟量信号隔离器的误差来源主要是两个部分,线性光耦的隔离部分和V/I转换部分。
线性光耦的非线性度在±0.01%以下,在电压隔离传输过程中,根据图4可知,电压传输比由数字电位计U4控制。数字电位计提供的电阻为Rx,根据电路原理可以计算出
---------------------公式(16)
通过调整数字电位计RX的值,使得VOUT=VIN。但是,由于数字电位计对于电阻的变化是不连续的,所以必然会引入误差。如果R1选用200K的电阻,数字电位选用满量程50K,1024分辨率的型号,数字电位的最小步进值为48.8Ω,由计算可知,数字电位计产生的最大误差为±0.024%。
光耦的非线性误差,数字电位计的数字误差,V/I转换电路的转换误差的相互关系为乘积关系。根据误差合成理论,N个乘积关系的误差符合公式(17)的合成关系。
---------------------公式(17)
故可以得出,组件的合成误差为±0.075%。保证了组件的误差控制在0.1%。
本文设计的基于线性光耦的模拟量信号隔离器,完成了单板的测试以及平台的联合测试,本文设计的基于线性光耦的模拟量信号隔离器可以达到通道间隔离耐压1500Vpeak/1min<5mA、转换精度优于0.1%FS/25℃、温漂小于0.01%FS/℃、响应时间优于800μs的预期的指标,具有高精度、低温漂、快速响应的特点,这种模拟量信号隔离器在核电领域安全级DCS平台上具有较高的应用价值。
作者:中国核动力研究设计院 王松、刘明星、梁建、马权
