随着电子工业的飞速发展,各种点点taptap手机登录网站 被广泛应用于工业控制和社会生活的各个方面,同时对仪表可靠性要求越来越高,电力仪表也不例外。电力仪表的可靠性要求是智能电表技术标准中的一项。标准对电力仪表的可靠性提出了平均寿命不低于十年的要求,因此电力仪表设计开发过程中的可靠性设计显得尤为重要。在规定的条件下、规定的时间内完成规定功能的概率称为平均无故障工作时间,也称平均故障间隔时间。平均无故障工作时间是衡量可靠性的常见指标。电力仪表的可靠性设计就是为了提高产品的平均无故障工作时间,保证产品的正常运行。
1、硬件可靠性设计
1.1 电力仪表电源的抗干扰设计
据工程统计数据分析,电力仪表系统70%的干扰都是通过电源耦合进入系统的。因此,电源供电质量的提高对整个系统的可靠运行有着十分重要的意义。由于系统的电源一般都是由市电转换得到,所以电源部分的抗干扰设计主要集中在电源输入端口的滤波和瞬态干扰的抑制方面。
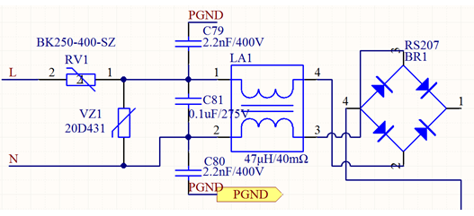
图1是电源抗干扰的一个典型设计,其中,RV1为热敏电阻,VZ1为压敏电阻,LA1为共模扼流圈。该电路可以有效抑制浪涌和群脉冲干扰。

图1 电力仪表电源抗干扰设计电路
此外,分模块供电是电源设计的另外一个准则。这样设计的优点是:可以有效避免强电设备工作时对系统内其他模块造成干扰,提高整个系统的可靠性。
1.2 电力仪表接地设计
接地系统的设计直接关系到整个产品的抗干扰能力,好的设计可以阻断外部环境的干扰,对内部的耦合噪声进行有效抑制。以下两个方面的考虑,可以提高系统的可靠性:
①数字地和模拟地
由于数字信号具有陡峭的边缘,造成数字电路的地电流表现出脉冲式变化,因此在电力仪表系统中模拟地和数字地应分别设计,两者仅在一点连接,并将电路板上的模拟电路与数字电路分别连接在对应的“地”上。这样可以有效的避免数字电路地电流的脉冲信号通过公共地阻抗耦合进入模拟电路,形成瞬态干扰。当系统中存在高频的大信号时,这种干扰影响会越大。
②单点和多点接地
在低频系统中,接地一般采用并联单点接地与串联单点接地结合的方式,以提高系统的性能。其中并联单点接地是指多个模块的地线汇合到一处,每个模块的地点位置与自身的电流和电阻有关。这种接地方式的优势是没有公共地线电阻的耦合干扰,劣势是地线使用太多。串联单点接地是指多个模块使用同一段地线。因为电流在地线上的等效电阻会产生压降,所以模块和地线的连接点对大地的电位有所不同,所有模块的电流变化都会对接地点的电位产生影响,使电路的输出改变,最终导致公共地线电阻耦合干扰。该方法具有布线简单等特点。多点接地常被用于高频系统中,其原则是各模块的地线就近连接到地线汇流排上,优势是接地线短、阻抗小、无公共地线阻抗造成的干扰噪声。
1.3 电力仪表隔离设计
将噪声源与敏感的电路隔离开来是隔离设计的主要目的之一。隔离设计的特点是电力仪表与工作环境既保持信号的联系,又不发生电的交互。隔离设计主要的实现手段有变压器隔离、光电隔离、继电器隔离、隔离放大器,以及布线隔离等。
①变压器隔离
脉冲变压器具有匝数少、绕组分布电容小(仅几皮法)、一二次绕组分别缠绕于磁芯的两侧等特点,可作为脉冲信号的隔离器件,实现数字信号的隔离。
②光电隔离
加光电耦合器可以抑制尖峰脉冲及各种噪声的干扰。采用光电隔离可以使上位机系统与电力仪表的通信口之间没有电的交互,提高系统的抗干扰性能。光电耦合器可对数字信号进行隔离,但是对模拟信号不适用。对模拟信号隔离的常用方法包括:
A、转换光电隔离电路,此电路复杂;
B、差分放大器,所隔离的电压较低;
C、隔离放大器,性能虽好但是价格贵。
③继电器隔离
由于继电器的线圈与触点之间无电气关联,因此可以利用线圈接收信号,再通过其触点传送信号,这样可以有效解决强电与弱电信号彼此接触的问题,完成干扰隔离。
④布线隔离
通过电路板的布局,实现隔离,主要是强电与弱电之间的隔离。
1.4 电力仪表印制电路板抗干扰设计
印制电路板是电路元器件的载体,提供元器件之间的电气连接。印制电路板设计的好坏将直接影响到系统的抗干扰能力。在进行印制电路板设计时,一般遵循以下原则:
①晶振布线时,尽量与中央处理器的引脚靠近,其外壳接地并固定,最后用地线把时钟区隔离,此方法可以避免很多的疑难问题;
②满足系统性能要求的条件下,中央处理器尽量采用低频率的晶振,数字电路尽可能低速;
③对于中央处理器未使用的输入、输出口资源,不能悬空不处理,应使其连接系统电源或接地,其他芯片同样如此;
④高频元器件之间的连线尽量缩短,具有输入、输出功能的元器件尽量远离,容易受干扰的元器件不能靠太近;
⑤电流环路不能出现在低频以及弱信号电路中,若确实无法规避,则尽可能的使环路变小,降低感应噪声;
⑥系统布线时应杜绝90°折线,以防高频噪声发射;
⑦系统中的输入、输出线尽量不要平行,并在两条导线之间添加地线,这样可以有效防止反馈耦合的发生。
2、软件可靠性设计
2.1 电力仪表数字滤波设计
目前,电力仪表已广泛的应用了各种计量芯片,中央处理器与计量芯片之间通过串行外设借口或通用异步收发传送器方式通讯,以获得电力系统运行的参数。若在通讯的过程中,总线受到干扰,或者计量芯片处于非正常状态, 中央处理器将得到错误数据。因此,在软件程序中加入滤波处理,显得非常重要。对普通的电力参数可以采用均值法,在计算有效值时候,采集五到六个个数据,去除最大值和最小然后做平均值;对于电能数据,可以根据仪表的额定运行环境,估计出单位时间内电能的动态范围,若出现电能数据异常,软件可以将此次数据丢弃。除此以外,还有中值法、算术平均值法、一阶低通滤波器法等。实践证明,软件滤波的使用,可以最大化的保证每次读取参数的可靠性。
2.2 电力仪表数据冗余设计
为了提高系统的可靠性,对系统的设置参数以及校表参数可以采用多备份设计,当一组数据出现紊乱后,可以启用另一组备份数据。为了保证数据的安全性,提高数据在错误的操作生存的概率,应当将几组数据分散存储。
2.3 电力仪表数据校验及操作的冗余设计
中央处理器在向存储空间中写入设置参数或校表参数的时候,可能会受到干扰,导致错误数据写入存储空间中,但此时中央处理器是无法判断写入的数据正确与否的。为了确保数据的正常写入,在设计软件程序时,把要写入的数据做“校验和”处理,并将“校验和”也一并写入储存空间中,当每次写操作完成后,再进行一次读操作,将读出的数据做“校验和”,与写入“校验和”做比较判断。若两次数据不一致则重新进行写操作,直到数据被正确写入为止,若超出设定的重写次数,则进行写操作错误显示。
2.4 电力仪表软件陷阱设计
软件陷阱是指令冗余的一种应用形式,用于程序“跑飞”的捕捉。当噪声信号的干扰,系统程序会脱离正常运行的轨道,为了使“跑飞”的程序稳定下来,设计人员在程序中设计了陷阱。所谓的软件陷阱,是通过一条引导指令,强行将捕获的程序引向一个特定的地址,并对紊乱的程序进行出错处理。对于受干扰而混乱的程序,多字节指令是最危险的,原因是错误的指针可以“跑飞”到多个字节指令之间,从而运行更深度不可知的指令。相对于多字节指令,单字节指令可以使紊乱中指针理顺,让其按照正常的顺序运行,紊乱的现象可以得到有效的抑制。根据以上原理,软件陷阱可以形成一个程序,通常为了提高对“弹飞”程序的捕获率,可以在引导指令前添加两个空操作指令,具体形式为:--NOP-- --NOP-- JUMP ERROR。程序中JUMP ERROR就是将“弹飞”的程序转移到出错处理程序中。在程序中未使用的大片只读存储器空间、未使用的中断向量区、程序区的“断裂处”以及表格的头尾处等四处使用软件陷阱,效果最佳。
2.5 电力仪表软件看门狗设计
“看门狗”是采用软硬结合的方式防止程序发生死循环。“看门狗”的硬件基础是一个独立运行、定时周期为T的计数器。中央处理器的复位引脚与计数器的定时输出脚相连,且中央处理器控制计数器清零。系统正常运行过程中,“看门狗”在小于T的时间间隔内将被清零,定时器从而不会产生溢出。但是当系统紊乱,处于不正常的工作状态下,中央处理器的时序逻辑被打乱,不能在周期T内将计数器清零,最终导致计数器溢出,“看门狗”产生一个复位信号,传送到中央处理器,使其复位。这种设计可以使系统摆脱一时干扰,增强系统的可靠性。

3、电力仪表生产注意事项
3.1 元器件的选择及控制
元器件是组成电力仪表的基本单元。电力仪表的可靠性水平首先依赖于元器件的可靠性水平。主要元器件包括:中央处理器、计量芯片、数码管、液晶屏、电解电容、压敏电阻、电流互感器、电压互感器、晶振、贴片电容、贴片电阻、光耦、电池等。安科瑞对元器件的选择有着严格的要求:选用的元器件必须要有可靠性指标,元器件采购需定型号规格、定采购厂家、定采购渠道,采购的元器件必须进行入厂检验、入库检验、使用前检验。
3.2 电力仪表裕量设计
裕量设计使元器件在工作时承受的工作应力适当低于元器件的额定值,从而达到降低基本故障率、提高元器件使用的可靠性的目的。
3.3 电力仪表冗余设计
冗余设计是用一个或多个相同单元构成并联形式,当其中一个发生故障时,其他单元仍能使系统正常工作。主要的信号线、电缆要选用高可靠连接。必要时对开关、接插件等可采用冗余技术,如采取并联或多余触点全部利用等。
3.4 电力仪表可靠的生产工艺
可靠的生产工艺重点指静电防护和防潮。在生产环境中引入静电防护系统,可以有效避免对金属氧化物半导体场效晶体管及集成电路芯片造成的损伤。当环境的湿度较大时,水分子可以渗入材料内部,导体之间形成漏电通路,降低元件绝缘电阻及隔离耐压能力。同时,过度的干燥环境也能造成材料变脆,产生静电等不利影响。fkswng仪表已在生产环境中引入一系列调控措施,诸如采用抽湿系统、空调系统等,尽可能使仪表生产环境处于一个稳定的水平,避免不利的外力因素影响。此外,部分产品电路板在出厂前做喷漆处理,进一步防止受潮,提高电力仪表的可靠性。
3.5 电力仪表高温老化处理
电力仪表中元件焊接、装配过程中存在的隐患及性能的缺陷可以通过高温老化的方式让其提前显露。经过处理过后的产品,再进行正常的电气参数的测试,筛选并除去变值及失效的元件,把潜在的问题消除在产品销售之前,从而保证出厂的产品能经得起时间的考验。
3.6 电力仪表维修
以方便后期维修为原则,元器件设计布局应考虑到后期的维修工作。软件设计的时候要充分考虑到系统可能出现的错误,并将所有可能的错误罗列出来,当系统提示错误出现时,设计及维修人员可以捕捉错误,解决问题,提高系统运行的可靠性。
4、电力仪表可靠性测试方法
4.1 硬件的可靠性测试
根据系统硬件的抗干扰设计,电力仪表硬件主要的测试内容有:静电放电抗扰度、射频电磁场抗扰度、快速瞬变脉冲群、射频场感应的传导骚扰抗扰度、浪涌抗扰度、衰减震荡波抗扰度、无线电干扰抑制等。
此外,fkswng仪表制造有限公司还引进了高加速寿命测试与高加速应力筛选设备,通过运用高于环境中存在的应力来加速发现问题,改进电力仪表的设计和制造流程。
4.2 电力仪表软件的可靠性测试
一般采用黑盒测试技术进行嵌入式软件可靠性测试。进行软件可靠性测试的一般流程是:明确可靠性目标,编制测试计划,进行开发操作,进入测试准备阶段,执行可靠性测试,分析评估并根据测试数据给出可靠性测试报告。
5、结束语
本文结合fkswng仪表制造有限公司多年生产电力仪表的经验,说明了电力仪表设计中可靠性的重要性,分析了仪表使用过程中干扰源的种类以及产生的原因,重点阐述了针对干扰所采取的硬件与软件的解决措施,最后,介绍了电力仪表设计结束后,所需要经过的一系列验证实验,证明电力仪表的设计方案的切实可行,确保产品高度的可靠性。
相关阅读
◆数字电力仪表特征及分类
◆多功能电力仪表校验方法和注意事项
◆多功能电力仪表校验方法和基本流程
