对于发出4-20mA模拟信号的仪表/变送器/传感器(发送源),在没有联接模拟量信号接收模块时测量输出两端电压,如有24VDC左右电压的是四线制的模块,反之是两线制的模块,此法是在模拟信号发送源其余工作条件都准备就序才成立。
两线制的4-20mA模拟信号接收模块,只能接2线制的信号源;而四线制的4-20mA模拟信号既能接四线制的信号源,通过串入24VDC的电源,还能接两线制的信号源。
西门子的模拟量模块,具体接线是二线制还是四线制,模块硬件配置设置里是可改的.具体用那种,取决于外来4-20mA信号是否需要西门子模拟量模块提供24VDC电源串入4-20mA回路,如果回路需要串入模拟量模块该通道的24VDC,选二线制,比如变送器等(如果串入外部24VDC电源选四线制,不过一般这种不用,西门子也不推荐怕烧坏自己模块);还有一种,直接进来信号就是4-20MA信号,而不需要供24VDC(一般二次仪表都这样),这种硬件设置里面就选四线制。
西门子模块具体二线制和四限制都支持,具体选择根据使用回路是否需要模块提供24VDC来决定。
其实两线还是四线的还是比较容易区分的,两线是现场仪表的输出信号需要由PLC或DCS系统提供电源的,四线是仪表自己提供输出信号的电源的,不需PLC或DCS的供电,西门子的AI模块是需要定义通道信号的类别的。
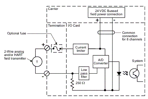
给一个deltav系统4-20mA输入卡件的原理框图,希望对大家有帮助。注意观察250欧姆电阻所在的位置。

图1 deltav系统四线制4-20mA输入卡件的原理框图

图2 deltav系统两线制4-20mA输入卡件的原理框图
推荐阅读
两线制和四线制仪表在结构上有什么区别
